发布时间:2025-11-13
2025年,我市各区、各部门和单位深入学习贯彻习近平新时代中国特色社会主义思想,广泛践行社会主义核心价值观,积极落实建设习近平文化思想最佳实践地要求,持续做好先进典型的培育选树工作,扩大先进典型的示范引领作用,不断提高市民道德水准和文明素养,在精神文明建设工作中涌现出一批事迹突出、精神可嘉、社会认可、影响广泛的先进模范,营造了崇德向善、见贤思齐、德行天下的浓厚社会氛围。
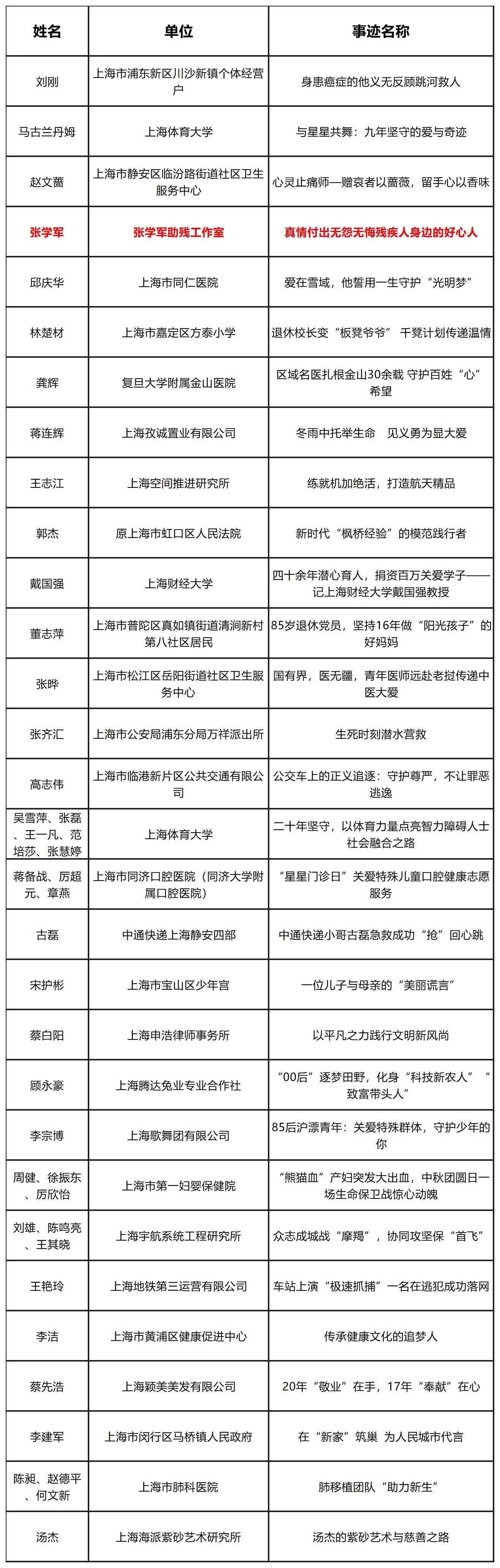
按照工作安排,上海市精神文明建设办公室组织开展了上海市精神文明先进典型推选宣传活动,各区、委办文明办和相关单位广泛发动、积极推荐,经初审、复审、公示等程序,产生“身患癌症的他义无反顾跳河救人”的刘刚等30位“上海好人”。
希望全社会学习他们的崇高精神和优秀品质,把榜样力量转化为广大市民群众的生动实践,久久为功提升城市文明程度。
2025年度“上海好人”名单
